학과소개
학과소개
교육이념 및 목적
학과연혁
졸업 후 진로
찾아오시는 길
구성원
교수진
강사
직원
학부
교과과정
교과과정 개요 및 이수기준
개설과목
졸업
장학
대학원
교과과정
교과목 이수 기준
개설과목
입학
연구실
졸업
장학
연구소
소식
공지사항
학부
대학원
소식
행사
취업정보
주요일정
대학생활
학생회
자료실
학부
대학원
KR
EN
학과소개
학과소개
교육이념 및 목적
학과연혁
졸업 후 진로
찾아오시는 길
구성원
교수진
강사
직원
학부
교과과정
졸업
장학
대학원
교과과정
입학
연구실
졸업
장학
연구소
소식
공지사항
소식
행사
취업정보
주요일정
대학생활
학생회
자료실
소식
소식
학과소개
구성원
학부
대학원
소식
대학생활
공지사항
공지사항
소식
행사
취업정보
주요일정
학부
학부
대학원
공지사항
소식
행사
취업정보
주요일정
공지사항
학부
대학원
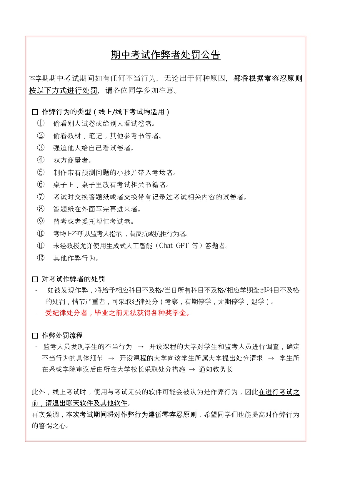
[학생] 2026학년도 1학기 중간고사 공정관리 지침 안내
응용통계학과
2026.04.18
조회수 29
2026
학년도 1학기 중간시험 공정관리 지침 및 시험시간 중 부정행위자 징계사항에 대해 안내드립니다.
목록